联系我们
首页(current)
  • 新闻资讯
    • 全民国家安全教育日
    • 学习宣传贯彻党的二十大精神
    • 学习贯彻习近平新时代中国特色社会主义思想主题教育
    • 2024全国两会
    • 聚焦两会
    • 国内新闻
    • 本省新闻
    • 遂平新闻
    • 国际新闻
    • 热点新闻
    • 图说遂平
    • 网络中国节·清明
    • 网络中国节·春节
    • 网络中国节·元宵
    • 网络中国节·中秋
    • 网络中国节·七夕
    • 网络中国节·重阳
    • 网络中国节·端午
    • 学习贯彻党的十九届六中全会精神
    • 社会万象
    • 市域社会治理
    • 深入学习贯彻市五次党代会精神
    • 网上有害信息举报专区
    • 互联网联合辟谣平台
    • 网络暴力举报专区
  • 精彩视频
    • 体坛大汇
    • 小童星俱乐部
    • 公益
    • 法治中国
    • 遂平新闻
    • 请您欣赏
    • 精彩影视
    • 百姓话题
    • 记录
    • 泽颖访谈录
    • 农广天地
    • 民生零距离
  • 文学艺术
    • 书法
    • 摄影
    • 文学
    • 美术
    • 音乐
    • 民间艺术
  • 看直播
    • 电视直播
    • 现场直播
  • 微遂平
    • 生活百科
    • 创建进行时
    • 平安遂平
    • 我在现场
  • 微黄页
    • 房产中介
    • 名企荟萃
    • 求职招聘
    • 企事业单位
  • 专题专栏
    • 强国复兴有我
    • 学习贯彻党的二十届四中全会精神
    • 卫生与健康
    • 学习贯彻习近平总书记在河南考察时重要讲话精神
    • 清明祭英烈 同心固国防
    • 2025全国两会
    • 电动自行车安全隐患全链条整治
    • 学习贯彻党的二十届三中全会精神
    • 推进移风易俗 建设文明乡风
  1. 当前位置:
  2. 新闻资讯
  3. 遂平新闻

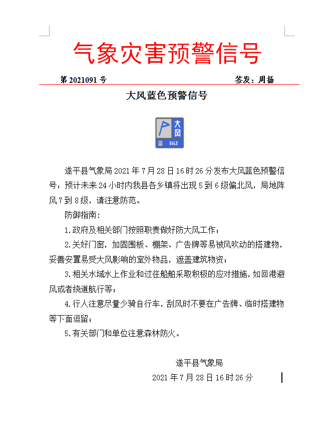
遂平县气象局发布大风蓝色预警

编辑:sprm_gl 时间:7/28/2021 4:38:30 PM 浏览:857

299712d8df19016cc0229c747fd3b10.png

最新资讯

更多+
  • 《今日驻马店》资讯第231期
  • 文城乡学习贯彻党的二十届四中全会精神宣讲微视频
  • 常庄镇:以热血为笔,绘就爱心温暖画卷
  • 【跟着主播买年货】——思念食品祝您阖家团圆
  • 赵新中:躬身收藏数十载,红色教育续血脉
  • 遂平城市之家:音乐与美食交响曲
  • 褚堂街道举行“书香辞旧岁,阅读启新程”全民阅读活动
  • “扫码入企”,护航发展
  • 文城乡:春联送福到基层 文化惠民润乡土
  • 遂平县研发规范与高企认定专题培训会召开

热门资讯

更多+
  • 遂平县园林绿化中心开展“汇聚志愿力量,共建美好家园”主题党日活动

  • 精英汇聚,共话产业发展革新 ——第九届小麦加工与主食产业大会在遂平成功举办

  • 遂平县见义勇为志愿者服务二队弘扬志愿精神 共创洁净家园

  • 沈寨镇第一初级中学举办2025年“12·5”国际志愿日理论宣讲志愿服务活动

  • 遂平县应急管理局对部分安全生产重点单位开展安全督导检查

  • 中医专家谈流感——遂平县中医院老年病科主治医师胡东方访谈

视频新闻

更多+
  • 2025-11-19遂平新闻

  • 2025-9-8遂平新闻

  • 遂平新闻 2025-8-18

  • 2025-7-16遂平新闻

  • 2025-7-14遂平新闻

  • 遂平新闻 2025-7-11

遂平县融媒体中心 电子邮箱:spgszxw@sina.com 电话:0396-4922956
Copyright 2025 WPGP. All Rights Reserved.
互联网新闻信息服务许可证编号:41120200110
豫ICP备2023021006号-1
豫公网安备 41172802000007号