遂平县行政服务中心公开常办政务服务事项清单

编辑:关玲 时间:11/14/2022 11:27:25 AM 浏览:924

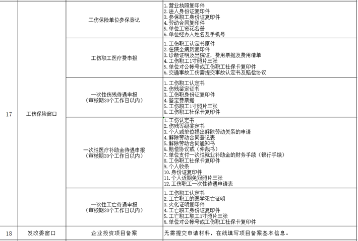
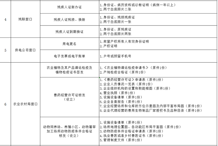
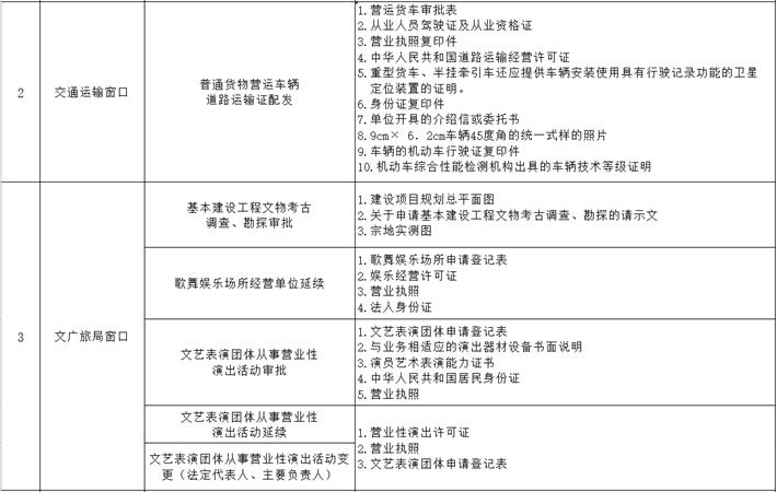
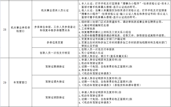
  遂平县行政服务中心按照便民利民最大化原则,结合自身工作实际,梳理出39个服务窗口共118项常办政务服务事项清单并向社会公开,创新服务理念,为全县人民群众提供高水平政务服务。


1.png

2.png

3.png

4.png

5.png

6.png

7.png

8.png

9.png

10.png

11.png

12.png

13.png

14.png

15.png

16.png


  为规范县行政服务中心行政效能投诉举报工作,提高办事效率,优化我县营商环境。在此积极鼓励社会各界对中心各窗口进行监督,发现有不作为、黑中介、吃拿卡要等问题的、可直接拨打投诉举报电话:0396-490010816692928691;投诉邮箱:spxzfw2004@163.com