联系我们
切换导航
首页
(current)
新闻资讯
全民国家安全教育日
学习宣传贯彻党的二十大精神
学习贯彻习近平新时代中国特色社会主义思想主题教育
2024全国两会
聚焦两会
国内新闻
本省新闻
遂平新闻
国际新闻
热点新闻
图说遂平
网络中国节·清明
网络中国节·春节
网络中国节·元宵
网络中国节·中秋
网络中国节·七夕
网络中国节·重阳
网络中国节·端午
学习贯彻党的十九届六中全会精神
社会万象
市域社会治理
深入学习贯彻市五次党代会精神
网上有害信息举报专区
互联网联合辟谣平台
网络暴力举报专区
精彩视频
体坛大汇
小童星俱乐部
公益
法治中国
遂平新闻
请您欣赏
精彩影视
百姓话题
记录
泽颖访谈录
农广天地
民生零距离
文学艺术
书法
摄影
文学
美术
音乐
民间艺术
看直播
电视直播
现场直播
微遂平
生活百科
创建进行时
平安遂平
我在现场
微黄页
房产中介
名企荟萃
求职招聘
企事业单位
专题专栏
强国复兴有我
学习贯彻党的二十届四中全会精神
卫生与健康
学习贯彻习近平总书记在河南考察时重要讲话精神
清明祭英烈 同心固国防
2025全国两会
电动自行车安全隐患全链条整治
学习贯彻党的二十届三中全会精神
推进移风易俗 建设文明乡风
当前位置:
新闻资讯
遂平新闻
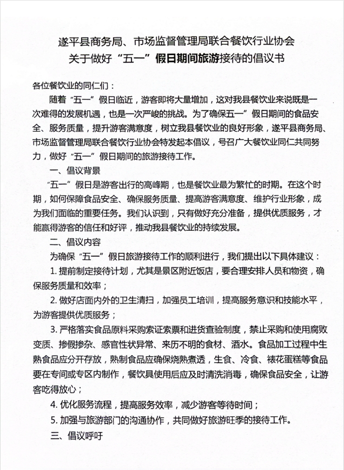
遂平县商务局、市场监督管理局联合餐饮行业协会关于做好“五一”假日期间旅游接待的倡议书
编辑:李慧勤
时间:4/29/2024 11:30:19 AM
浏览:12228
最新资讯
更多+
石寨铺镇举行党的理论宣传进基层活动
我县文化工作再获省级荣誉
遂平县市场监管局召开2026年年夜饭承办单位食品安全约谈培训会
玉山镇多举措学习贯彻党的二十届四中全会精神
花庄镇圆满完成河南省社会人才培训
花庄镇小营村:戏台搭心间 暖冬映文明
【乡村光荣榜事迹展播】——2023年度驻马店市“乡村光荣榜”(好妯娌)冯改
新春生产“加速跑” 产销实现“开门红”
日产纸箱40万只!遂平裕宏包装全力冲刺“开门红”……《今日驻马店》资讯第225期
市中心医院到遂平县人民医院开展“强基赋能、健康同行”义诊活动
热门资讯
更多+
遂平县园林绿化中心开展“汇聚志愿力量,共建美好家园”主题党日活动
精英汇聚,共话产业发展革新 ——第九届小麦加工与主食产业大会在遂平成功举办
遂平县见义勇为志愿者服务二队弘扬志愿精神 共创洁净家园
沈寨镇第一初级中学举办2025年“12·5”国际志愿日理论宣讲志愿服务活动
遂平县应急管理局对部分安全生产重点单位开展安全督导检查
中医专家谈流感——遂平县中医院老年病科主治医师胡东方访谈
视频新闻
更多+
2025-11-19遂平新闻
2025-9-8遂平新闻
遂平新闻 2025-8-18
2025-7-16遂平新闻
2025-7-14遂平新闻
遂平新闻 2025-7-11