联系我们
首页(current)
  • 新闻资讯
    • 全民国家安全教育日
    • 学习宣传贯彻党的二十大精神
    • 学习贯彻习近平新时代中国特色社会主义思想主题教育
    • 2024全国两会
    • 聚焦两会
    • 国内新闻
    • 本省新闻
    • 遂平新闻
    • 国际新闻
    • 热点新闻
    • 图说遂平
    • 网络中国节·清明
    • 网络中国节·春节
    • 网络中国节·元宵
    • 网络中国节·中秋
    • 网络中国节·七夕
    • 网络中国节·重阳
    • 网络中国节·端午
    • 学习贯彻党的十九届六中全会精神
    • 社会万象
    • 市域社会治理
    • 深入学习贯彻市五次党代会精神
    • 网上有害信息举报专区
    • 互联网联合辟谣平台
    • 网络暴力举报专区
  • 精彩视频
    • 体坛大汇
    • 小童星俱乐部
    • 公益
    • 法治中国
    • 遂平新闻
    • 请您欣赏
    • 精彩影视
    • 百姓话题
    • 记录
    • 泽颖访谈录
    • 农广天地
    • 民生零距离
  • 文学艺术
    • 书法
    • 摄影
    • 文学
    • 美术
    • 音乐
    • 民间艺术
  • 看直播
    • 电视直播
    • 现场直播
  • 微遂平
    • 生活百科
    • 创建进行时
    • 平安遂平
    • 我在现场
  • 微黄页
    • 房产中介
    • 名企荟萃
    • 求职招聘
    • 企事业单位
  • 专题专栏
    • 强国复兴有我
    • 小城大业天中行
    • 营商环境看天中
    • 2026全国两会
    • 学习贯彻党的二十届四中全会精神
    • 卫生与健康
    • 学习贯彻习近平总书记在河南考察时重要讲话精神
    • 清明祭英烈 同心固国防
    • 2025全国两会
    • 电动自行车安全隐患全链条整治
    • 学习贯彻党的二十届三中全会精神
    • 推进移风易俗 建设文明乡风
  1. 当前位置:
  2. 新闻资讯
  3. 遂平新闻

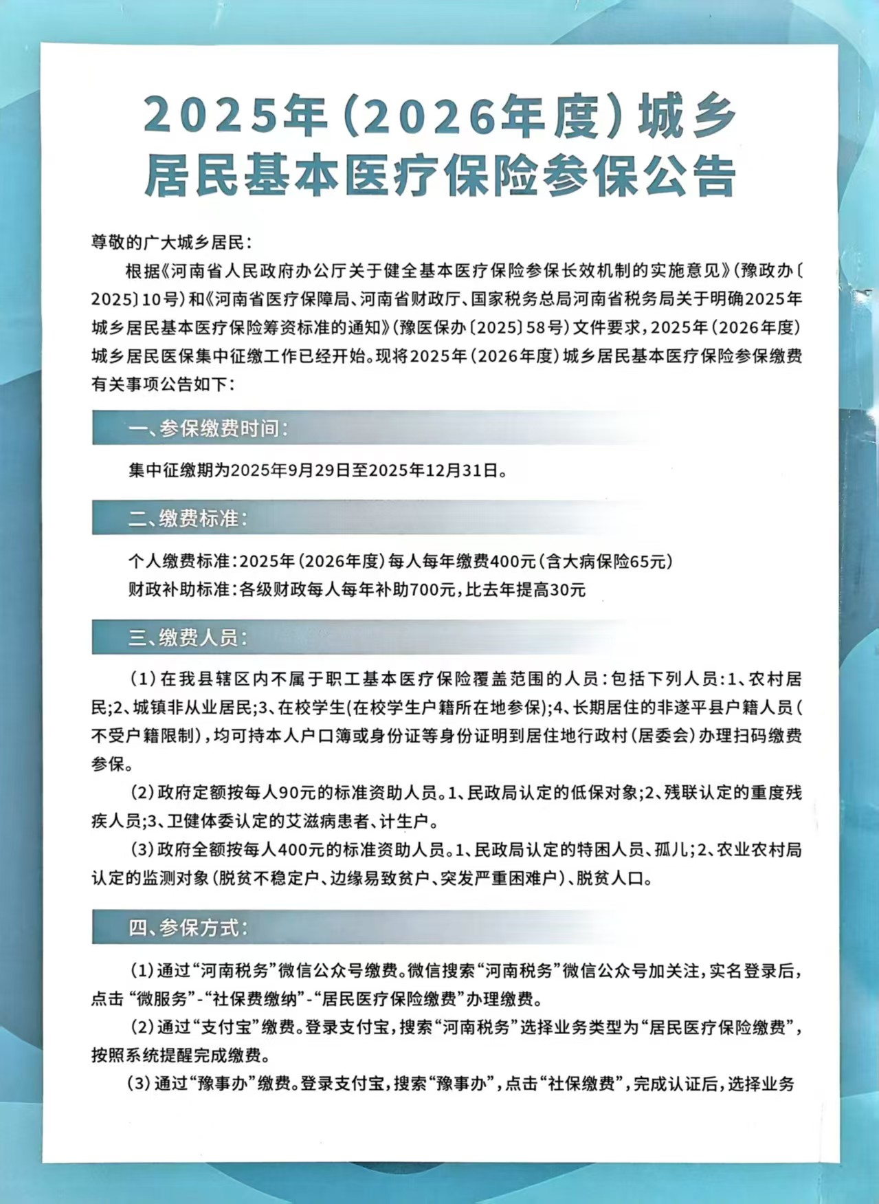
遂平县2025年(2026年度)城乡居民基本医疗保险参保公告

编辑:张萌 时间:10/15/2025 4:47:05 PM 浏览:362


最新资讯

更多+
  • 遂平县第三小学:文艺汇演庆“六一”快乐成长心向党
  • 遂平县2026年庆“六一”少儿优秀文艺节目展演精彩上演
  • 交通安全进乡村 平安理念入人心——遂平县美丽乡村行巡回宣讲活动温暖开讲
  • 玉山镇全力筑牢“三夏”防火线
  • 【跟着主播话民生】2026年6月1日起,全国高速正式启用全新管理新规!
  • 县人大常委会召开“全域守护食品安全 筑牢民生民心工程”联动监督工作推进会
  • 李振南调研“三夏”生产工作
  • 遂平县政协开展2026年民主监督“推动县域无障碍环境建设工作”专项活动
  • “同城联盟杯”职工篮球赛开赛
  • 图说遂平:浅夏渐葱茏 风轻绿意浓

热门资讯

更多+
  • 遂平县第三小学:文艺汇演庆“六一”快乐成长心向党

  • 【跟着主播学知识】科学吃瓜,安稳度夏

  • 行摄遂平:绣线菊惊艳盛放

  • 麦浪飘香!直击嵖岈山镇三夏收麦现场

  • 央视关注驻马店市遂平县夏粮收割情况

  • 【跟着主播学养生】小满养生核心秘诀

视频新闻

更多+
  • 2025-11-19遂平新闻

  • 2025-9-8遂平新闻

  • 遂平新闻 2025-8-18

  • 2025-7-16遂平新闻

  • 2025-7-14遂平新闻

  • 遂平新闻 2025-7-11

遂平县融媒体中心 电子邮箱:spgszxw@sina.com 电话:0396-4922956
Copyright 2025 WPGP. All Rights Reserved.
互联网新闻信息服务许可证编号:41120200110
豫ICP备2023021006号-1
豫公网安备 41172802000007号